亲爱的老师们:
大家好!欢迎走进教育部金小玲快乐英语名师工作室公众号!我们致力于打造高质量的英语教学资源库,为您精心准备了新教材原创教学资源开发专栏。
本专栏由教育部金小玲名师工作室领衔,汇聚了特级教师、正高级教师、教研员、学科带头人、一线骨干教师及高级教师等精锐力量。我们倾力打造了与外研版七年级下册完全配套的系列希沃教学课件与教学设计。这些资源严格遵循新课标要求,深度融合AI技术与大单元教学评一体化理念。每一份课件都融入了丰富的动画素材、互动游戏和情景对话,旨在让“快乐英语教学”的理念贯穿始终——助力教师智慧地教,激发学生快乐地学,让每一堂课都充满生机与活力。
本期我们将推出由崔根萍、庄楠楠团队黄宗娜老师精心打磨的Unit 4 The art of having fun Period 2(Grammar)教学设计。让我们携手共进,一同探索英语教学的无限可能!期待与您共同成长,让英语课堂绽放更多精彩!
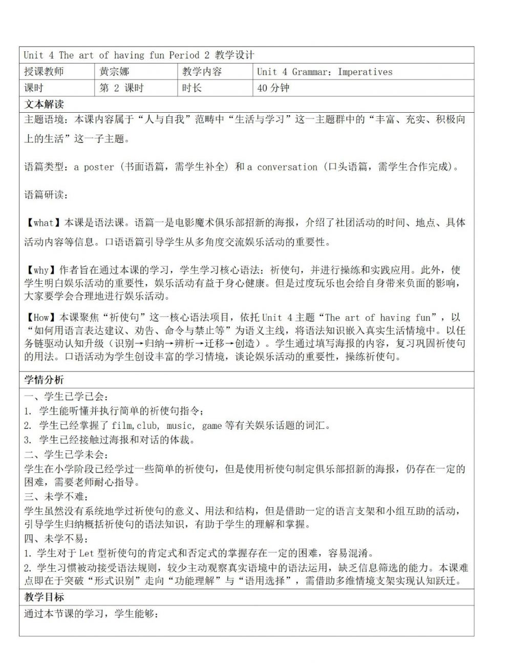
Unit 4 The art of having fun
Period 2(Grammar)





设计理念
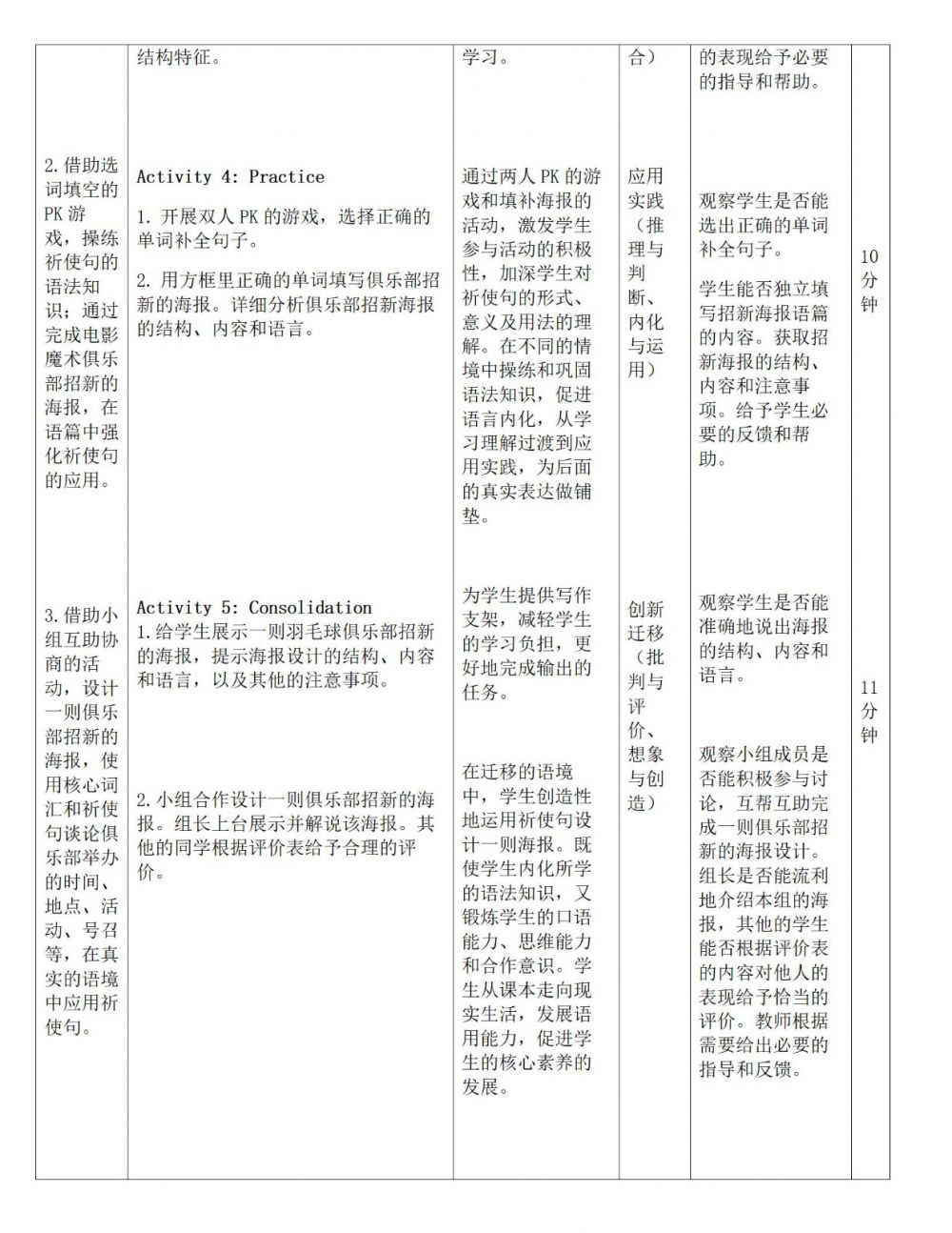
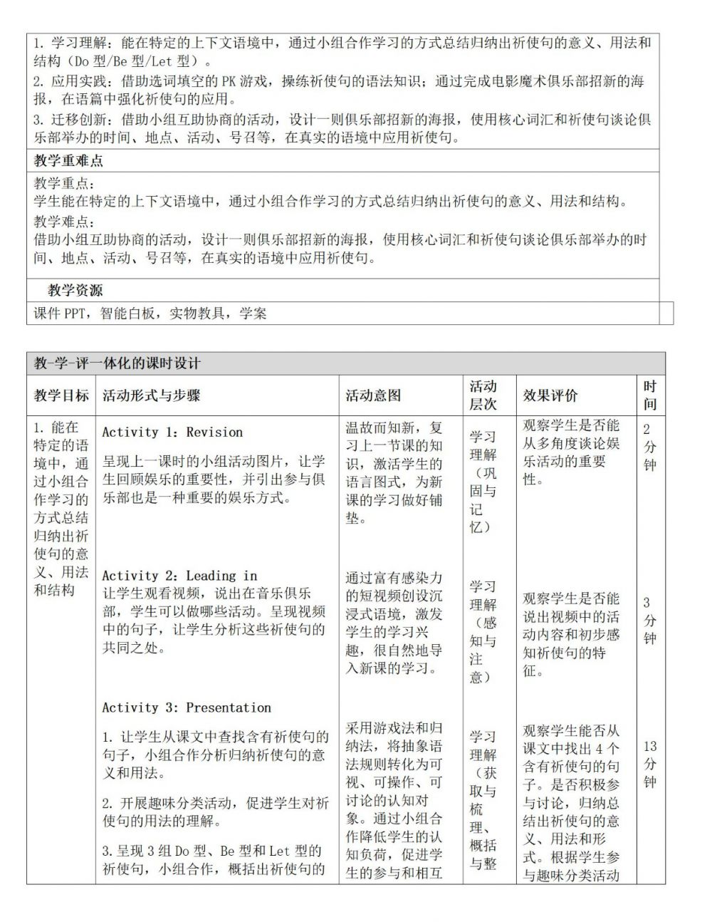
本教学设计秉承教育部金小玲名师工作室“快乐英语教学”核心主张与“共享、共融、共创、共育、共乐、共赢”的“六共”研修理念,紧扣义务教育英语课程标准要求,深度贴合外研版英语新教材七年级下册的编排逻辑与学段特点,以“语言为基、思维为翼、文化为魂”为核心导向,立足七年级学生从小学英语向初中英语过渡的认知规律与学习需求,实现“快乐学习、素养落地、学用结合”的设计目标,达成英语学科工具性与人文性的有机统一。设计以核心素养为统领,将语言能力、文化意识、思维品质、学习能力四大素养目标融入教学全过程,落实立德树人根本任务。同时深度解读外研版教材“话题为纲、任务为主线”的特质,贴合教材三大主题语境与单元话题,设计分层化、趣味性教学活动,助力学生扎实掌握核心语言知识,提升听说读写综合运用能力。此外,践行工作室教学理念,通过真实情境创设、任务驱动等形式激发学生学习兴趣,兼顾学生能力提升与教师教研成长,引导学生从“学语言”到“用语言”再到“悟语言”,涵养积极态度、树立文化自信,切实助力核心素养落地,彰显工作室的引领价值。

作者简介
黄宗娜,一级教师,海棠区骨干教师,教育部金小玲名师工作室成员,曾任职于海南省琼海市嘉积中学,现任职于海南省三亚市海棠区进士中学 ;所写的数篇论文均获得市级一等奖和二等奖的成绩;2019年,获琼海市中学英语录像课教学评比一等奖;2020年,微课获海南省微课评比二等奖;2023年,优质课获琼海市优质课比赛一等奖;2025年,三亚市初中英语好课堂比赛三等奖。


作者:黄宗娜
编辑:钟芳玉
审核:金小玲



1