
摘要:针对将高考例题进行“单纯练习”的粗放教学现象,以聚焦知识、明确方向、优化能力、提升素养为教学目标,创建“答·品·讲·议”的教学模式,引导学生与高考例题展开深度对话,充分发掘高考例题蕴藏的教学资源与承载的教学功能。精选江苏2016年高考典型试题为案例,诠释“答·品·讲·议”教学模式的实施策略。
关键词:高考例题,答题,品题,讲题,议题,教学模式,实施策略
1 研究背景
高考试题从知识、方法、能力与素养等不同角度体现出终端评价对高中化学教与学的要求,蕴藏着丰富的信息,承载着多元的功能,其中的典型案例(以下简称“高考例题”)是备考复习的宝贵资源。
然而在教学实践中,将高考例题作为“单纯练习”的做法屡见不鲜,这种粗放的教学行为造成高考例题教学资源的浪费和教学功能的萎缩。有鉴于此,如何充发掘高考例题蕴藏的教学资源?充分发挥高考例题承载的教学功能?已然成为高三化学教学亟待解决的问题之一。
2 案例选择
江苏高考化学卷分“选择题”和“非选择题”两种题型。“选择题”以考查学科素养立意,重点考查化学的基本思想、基本方法、基础知识和基本技能的,隶属客观题,思维内敛,命题时常“挖坑埋雷”。“非选择题”以考查学科能力立意,设置真实情境,重点考查考生的信息获取与加工、化学实验探究、从化学视角分析解决问题和化学思维等能力,隶属主观题,思维发散,命题时常“铺路搭桥”[1][2]。
兼顾题型分类和试题难度,笔者选择2016年江苏高考化学卷第15题(不定向选择题)和第20题(综合探究题)为研究案例。
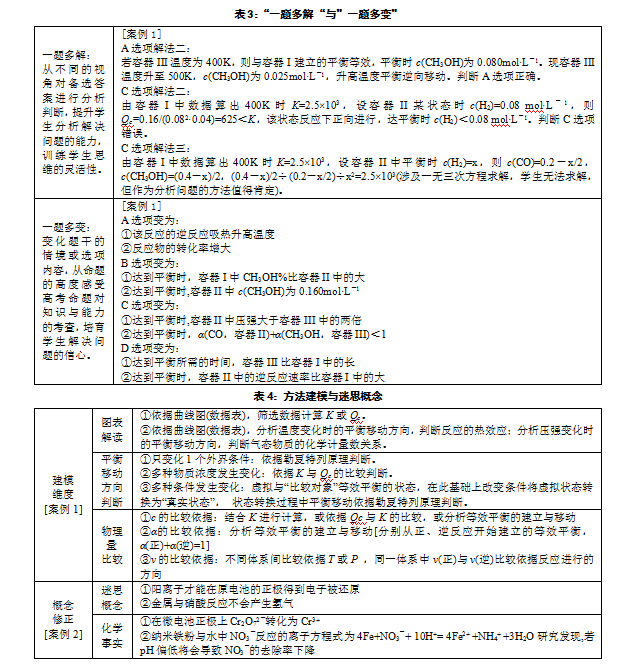
[案例1]15.一定温度下,在3个体积均为1.0L的恒容密闭容器中反应2H2(g)+CO(g) CH3OH(g)达到平衡。下列说法正确的是

A.该反应的正反应放热
B.达到平衡时,容器I中反应物转化率比容器II中的大
C.达到平衡时,容器II中 c(H2)大于容器III中c(H2)的两倍
D.达到平衡时,容器III中的正反应速率比容器I中的大
[参考答案]A、D
[案例2]20.铁炭混合物(铁屑和活性炭的混合物)、纳米铁粉均可用于处理水中污染物。
(1)铁炭混合物在水溶液中可形成许多微电池。将含有Cr2O72-的酸性废水通过铁炭混合物,在微电池正极上Cr2O72-转化为Cr3+,其电极反应式为 ▲ 。
(2)在相同条件下,测量总质量相同、铁的质量分数不同的铁炭混合物对水中Cu2+和Pb2+的去除率,结果如下图所示。


①铁炭混合物中铁的质量分数为0时,也能去除水中少量的Cu2+和Pb2+,其原因是 ▲ 。
②当铁炭混合物中铁的质量分数大于50%时,随着铁的质量分数的增加,Cu2+和Pb2+的去除率不升反降,其主要原因是 ▲ 。
(3)纳米铁粉可用于处理地下水中的污染物。
①一定条件下,向FeSO4溶液中滴加碱性NaBH4溶液,溶液中BH4-(元素的化合价为+3)与Fe2+反应生成纳米铁粉、H2和B(OH)4-,其离子方程式为 ▲ 。
②纳米铁粉与水中NO3-反应的离子方程式为4Fe+NO3-+10H+=4Fe2++NH4+ +3H2O研究发现,若pH偏低将会导致NO3-的去除率下降,其原因是 ▲ 。
③相同条件下,纳米铁粉去除不同水样中NO3-的速率有较大差异(见右图),产生该差异的可能原因是 ▲ 。
[参考答案]
⑴Cr2O72-+6e-+14H+=2Cr3++7H2O;
⑵①活性炭对Cu2+和Pb2+有吸附作用②铁的质量分数增加,铁炭混合物中微电池数目减少;
⑶①2Fe2++BH4-+4OH-=2Fe+ B(OH)4-+2H2↑;②纳米铁粉与H+反应生成H2;③Cu或Cu2+催化纳米铁粉去除NO3-的反应(或形成的Fe-Cu原电池增大纳米铁粉去除NO3-的反应速率)。
3 “答·品·讲·议”教学模式的创建
以“聚焦学科核心素养、追求教学评一致性”的主旨,设置“答题”、“品题”、“讲题”、“议题”4个教学环节,引导学生展开与高考例题的深度对话,创建“答·品·讲·议”教学模式。各个对话环节依据对话目标,选择对话措施,通过“任务驱动”与“问题引领”渐次提升与高考例题对话的境界,逐步达成聚焦知识、明确方向、优化能力、提升素养的教学目标,充分发挥高考试题的反馈、导向、评价、激励的教学功能。具体实施流程如图1所示[3]。

4 “答·品·讲·议”教学模式的实践
“答·品·讲·议”教学模式的有效实施,关键在于结合高考例题的特点,科学设定各个环节的对话目标,并结合对话目标灵活选择对话措施。
4.1答题:暴露问题,发挥反馈功能
对话目标:通过解答高考例题,反馈知识盲点、方法漏洞和能力缺陷,聚焦发展空间,发挥高考例题的反馈功能。
对话措施:学生在限定时间内独立完成高考例题的解答,并对照参考答案自主纠错,反思错误形成或思维障碍的根源。教师明确“基于分析的判断”和“基于证据的推理”的答题原则,并依据学生基础和答题表现,对困难生给予个别指导,同时采集典型错误,动态把握学情。
4.2品题:探查规律,发挥导向功能
对话目标:通过剖析高考例题,把握测试范围、能力要求和命题特点,明确备考方向,发挥高考例题的导向功能。
对话措施:学生聚焦高考例题的情境(问题)设置,剖析考查了哪些知识和能力?探查选择题如何埋“雷”?分析非选择题怎样架“桥”?教师从情境呈现、知识范围和能力要求3个维度梳理高考例题的测试规律;指导学生查找选择题“雷”的埋设位置,学会“雷”的排除方法,熟悉非选择题“桥”的架设方式,明确“桥”的连接目标(见表1)。

4.3讲题:外显思维,发挥评价功能
对话目标:通过讲解高考例题,外显思维过程、解题路径和表达方式,优化解题方法,发挥高考例题的评价功能。
对话措施:学生讲解审题方法和解题思路,选择题逐一分析判断的方法和依据,侧重说明如何排“雷”?非选择题详细讲解关键信息的提取加工,侧重说明如何过“桥”。教师在学生讲解的过程中结合其在知识储备、思维方式、表达能力等方面的表现嵌入过程评价,及时消除知识肓点、扫清思维障碍,强化表达规范,并在学生讨论交流的基础上展示清晰的解题思路,引导学生充分体验“基于分析的判断”和“基于证据的推理”(见表2)的意义与价值。

4.4议题:引领创新,发挥激励功能
对话目标:利用“任务驱动”和“问题引导”, 引发头脑风暴,激发创新思维,提升学科素养,发挥高考例题的激励功能。
对话措施:引导学生交流“答题”中碰到的障碍、“品题”中发现的规律、“讲题”中学到的方法,分享选择题的“抢分”机智(避难就易、驾轻就熟、择一而终)、非选择题的“失分”隐患(答非所问,词不达意,方程式不配平,迷思概念干扰)。教师通过“一题多解”和“一题多变”(见表3)启动头脑风暴,激发学生创新思维;通过“方法建模”优化解题策略,基于“化学事实”修正迷思概念(见表4)。引导学生在提出问题、分析问题、解决问题的过程中更新知识、优化方法、激活思维,提升素养。

教学实践证明,借助“答·品·讲·议”教学模式引导学生与高考例题展开深度对话,全力聚焦“宏观辨识与微观探析”、“变化观念与平衡思想”、“实验探究与创新意识”、“证据推理与模型认知”等学科核心素养,充分利用高考例题蕴藏的知识、方法、能力与素养等方面的教学资源,全面发挥高考例题承载的反馈、导向、评价与激励等维度的教学功能,是追求教学评的一致性的有效策略。
[参考文献]
[1]江苏省教育考试院.2016年江苏省普通高中学业水平测试(选修课目)说明[M].南京:江苏凤凰教育出版社,2015:29
[2]经志俊.江苏省化学学业水平测试(选修科目)评析与备考策略[J].中学化学教学参考,2013,(4)42-46
[3]经志俊.聚焦题型减轻备考负担优化模式提升复习效率[J].化学教学,2015,(1):33~37
[文章发表于《化学教学》2016年第12期]


4