(全国名师工作室发展实践研究课题组核心成员观点文章)
本文作者:余孟孟,全国名师工作室发展实践研究课题组核心成员,教育博士,副编审《新课程评论》杂志执行主编。
编者按:全国名师工作室发展实践研究课题始于 2013 年,截至 2025 年已开展 12 年的理论与实践探索,是国内较早以课题形式对名师工作室进行研究的学术团队。众多工作室主持人、骨干教师参与其中,辐射教育教学思想与经验,助力教师专业化发展。本平台从即日起刊登课题组核心成员就新时代名师工作室创新发展路径、工作室发展瓶颈突破与选代升级、特色发展与品牌建设等探索性观点文章,希望对名师工作室发展建设提供参考。

一、问题的提出
名师工作室是由具有共同理念、愿景的一位名师和若干骨干教师构成的专业学习共同体,他们集教学、研究、培训于一体进行合作性、持续性的学习,旨在促进教师和学生的学习与共同发展。名师工作室是一个全新的、极具中国本土特色的教师教育模式。顾明远先生说:“名师工作室是我国教师队伍建设中的一个创举。”
名师工作室模式的理念有着较为长久的历史,传统的师徒制是其最早形式。然而,正式以同侪互助、以师育师的理念发展“工作室”的做法,大致只有二十多年的历程。有据可查的、我国最早关于建立名师工作室的文件是上海市卢湾区教育局于2000年9月教师节前夕印发的《关于建立“名师、名校长工作室”的通知》。据此文件,上海设立了目前可知的最早的名师工作室。2010年以来,各地落实党和国家相关文件,纷纷制定颁布了组织发展中小学名师工作室的章程、制度,推进了名师工作室的快速发展。
随着我国基础教育改革的持续深化,中小学名师工作室已成为推动教师专业发展、实现课堂教学变革、促进教育优质均衡的重要载体。然而,在工作室建设蓬勃发展之际,我们也必须正视一个现实:各级各类名师工作室发展层次不齐,建设任务千头万绪。有的名师工作室目标明确、活动扎实、效果显著,成为区域教育的“引擎”,但是还有相当一部分名师工作室流于形式,缺乏持续发展的动力和清晰的建设路径。
那么,面对名师工作室建设过程中的复杂性和多样性,如何抓住关键、确定其简洁有效的发展路径呢?本文尝试从中国优秀传统文化的谐音文化中获得启发,以名师工作室的“室”为基点,通过其谐音字——“是”“式”“事”“士”“势”,构建一种创新性的分析框架,探究名师工作室建设的关键路径,为工作室的规范发展与品质提升提供理论模型和实践思路。

二、谐音文化的认知功能
谐音文化作为中国优秀传统文化的重要组成部分,是汉语独特文化现象的集中体现。在汉民族圈里,喜联想、善比附的语言心理现象长期存在,这就为谐音表达提供了丰厚的土壤。
谐音表达的基本构成程式是:“现成话语(x):谐音话语(y)”。x、y的音是同或近的音,即相似的音。X一般是常规或常识的字、词和文本,但它不是表达主体的真意,它的作用是将自己的声音投射到y上去。Y按照投射来的声音组织词语,表达隐性的内容。比如,中国人喜欢“葫芦”,因为其谐音为“福禄”。“福禄”就是谐音表达中的“x”,而“葫芦”真正所要表达的不是本身的一种植物,而是“福禄”投射过来的声音及其蕴藏的含义。
作为中华优秀传统文化和文学的集大成之作,《红楼梦》就具有大量的“谐音表达”,蕴含着丰富的谐音文化。该书一开篇就以“贾雨村”(谐音“假语存”)、甄士隐(谐音“真事隐”)两个人物开场,营造了一个虚幻不实、真假交错的世界。书中还有大量的谐音表达如“原应叹息”等,都发挥着独特的作用。除了民俗文化、文学作品,谐音表达和谐音文化还广泛存在于今天的经济生活、广告传播、网络交流等领域。比如,“8”谐音“发”,“520”谐音“我爱你”,“918”谐音“就要发”;再比如广告传播,洗衣机——“闲”妻良母,古井贡酒——“饮”以为荣,等等。
广州广播电视台曾有一档节目的栏目叫作“谈校有鸿儒”,是对广州地区中职高职名校长书记的访谈节目。人们光听这个名字可能会觉得并不新奇,但一看到“笑”字是“校”的谐音,并非刘禹锡的“谈笑有鸿儒”原句时,便会忍俊不禁,留下深刻印象。再比如,有个谈阅读谈教育的微信视频号,名称叫作“读到之处”,如果只听名字也不会觉得有什么特别,可是一旦看到这是“独到之处”的谐音表达后,便觉得此名颇为新颖。
谐音表达和谐音文化是人们在长期的社会生活和交往中形成和积淀的文化成果,它通过音同或音近的字词的替换,常常能够起到丰富认知维度、深化理解层次、增强传播效果的作用。恰当使用谐音表达和谐音文化,不仅有利于传承民族文化、丰富语言交际,也可以为专业实践提供新颖的认知视角,从而有助于把握关键内涵、提升理解水平。
名师工作室的“室”,本义是指名师工作室建设的物理空间和物质基础,是其存在的物质前提。然而,通过谐音文化的认知扩展,我们便得出“室”的五个谐音表达,即是、式、事、士、势。基于“室”的谐音文化的路径分析,不仅延续了中国传统文化的智慧,也为理解名师工作室建设提供了本土化的认知工具,有助于工作室主持人在纷繁复杂的建设任务中抓住重点,实现内涵发展与品质提升。

三、名师工作室建设的“五shi”路径
是、式、事、士、势,这“五shi”当然没有穷尽“室”的谐音字,但结合名师工作室的具体特点,“五shi”恰好构成了一个理解名师工作室建设关键路径的完整框架:“是”指引方向,“式”塑造特色,“事”夯实过程,“士”聚焦核心,“势”拓展影响。这五个维度相互关联、层层递进,共同构成了名师工作室建设与发展的有机整体。

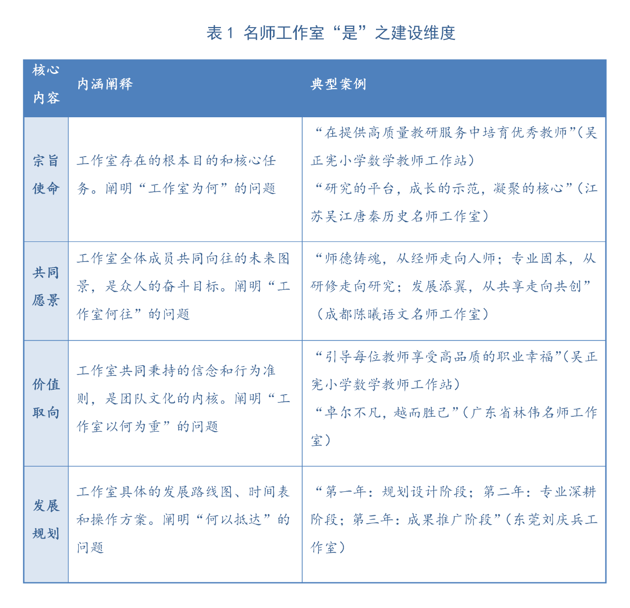
(一)“是”:发展使命与共同愿景
“是”即大的方针政策,“共商国是”的“是”取的就是这个意涵。名师工作室建设的“是”,指的是工作室的宗旨使命、共同愿景、价值取向和发展规划。这是名师工作室建设的纲领性内容,决定了工作室的发展高度和远度。作为教师学习共同体的一种形式,名师工作室的主要作用是为提高教师专业化水平、促进教师专业发展,提供良好的团队环境与支持。一个名副其实的名师工作室,首先必须有清晰的关于“是”的明确定位和清晰内容,惟其如此,才能凝聚团队成员,引领专业发展。
名师工作室的宗旨使命在于,以一位名师为示范引领,通过创建一个相互支持、共同协作的学习平台,致力于帮助成员教师培育专业精神、优化知识结构、提高研究能力、提升教学智慧,从而高效打造更多的名师。名师工作室的成长曲线是从“我”到“我们”的共同体发展模式,这就要求必须基于每个成员的发展需求和意愿,形成工作室发展的共同愿景。
共同愿景不能脱离工作室发展实际,更不能脱离成员“个人愿景”而存在。价值取向是指名师工作室成员在面对各种选择、决策和行为时表现出的整体的偏好和倾向,它是工作室具体运行的最直接的思想指引。例如,在“重发表,轻发展”的价值取向下,工作室成员往往具有“为论文而论文”的急功近利行为倾向。发展规划是指工作室主持人与全体成员,在一定时间周期内,为实现工作室的持续性发展而共同制定的一整套目标体系和行动方案。名师工作室的发展规划一般不是一次定型的,而是要经过多次的调整与修改。可以说,“是”是名师工作室发展的“灵魂”与“方向盘”,“是”的营建就是名师工作室核心精神文化的营建(具体案例见表1)。

(二)“式”:教学主张与发展模式
“式”即模式、方式、风格、特色。一个名师工作室的“式”,就是其特有的教学主张、制度架构和运行模式,这是一个名师工作室区别于其他名师工作室的重要方面。独特而鲜明的教学主张和发展模式,是名师工作室形成品牌的关键,也是工作室可持续发展的核心竞争力。
教学主张是一个名师教学思想的精髓与教学信念的集中体现,它不仅是名师个人教学风格的凝练,更是对其教育教学经验的一种理论升华。提炼并形成教学主张,不仅是名师成长与培养的关键内容,也是名师工作室全体成员共同研修与发展的必修课。对于一个名师工作室的建设与发展而言,主持人的教学主张不是其个人的专利,而是工作室特有的、共享的教学理念。
一般而言,一个成熟的教学主张应该有三大要素:其一是明确的概念界定,其二是坚实的理论基础,其三是清晰的内容观点。比如,江苏蒋守成名师工作室的教学主张是“主题拓展教学”,它的概念界定是“围绕有价值的主题‘牵一发’而‘动’学生已有知识与能力体系的‘全身’,将课内外零碎散落的数学内容统整起来,促进学生形成结构化、系统化思考的开放式教学”;它的理论基础是著名数学家华罗庚首创的“一条龙教学法”;它的核心内容主要包括“分享交流”的研讨机制和“以点带面”的团队研究机制。
制度架构是名师工作室建设的“骨骼”,其内容一般包括组织机构和规章制度。组织结构明确了工作室“谁来做”和“如何组织”的问题,通常情况是形成一个多层级的人员梯队,包括:领衔层,即名师工作室的主持人,一般由特级教师、正高级教师或学科带头人担任;核心层,即名师工作室的核心成员,一般是经过选拔的骨干教师,他们是工作室的中坚力量,在主持人的指导下承担具体项目;辐射层,即工作室的学员以及辐射到的周边教师;支持层,即专家顾问和上级相关指导人员。
运行良好的名师工作室一般还会在核心层设置和细化相关职务和制度,比如主持人助理、教研部部长、财务部部长、培训部部长、宣传部部长等,用以辅助主持人领导和管理工作室的日常运行和相关活动。规章制度也可称为章程,是名师工作室建设和发展的基本遵循,一般包括制度思想、机构性质、建设宗旨、活动规则等,还包括准入与退出制度、职责与任务公约、考核与激励制度、经费与档案管理等内容。
发展模式是在组织结构和规章制度基础上,在某种理念特别是相应教学主张指引下,而形成的名师工作室动态发展机制,其内容一般包括:常态研修机制、任务驱动机制、课题研究机制、示范辐射机制等。在实际的运行过程中,很多名师工作室都形成了自身特有的研修与发展模式。
比如,京津冀特级教师工作室联盟在多年的运行中形成了“ETS”的发展模式,其内涵为:一“E”是核心,它指的是共情(Empathy),即在开展工作之前进行研判,建立共情,寻找专项活动的融合;两“T”是断电,分别指名师效应(Teacher effect)和教师专业发展(Teacher development);三“S”是指三个活动过程,分别指专项活动(Special events)、研究(Study)、服务(Serve)。在这种模式下,各种专项活动是基于共情的理论认知,让参与活动的教师从没有指导的茫然态,经历指导后形成初步的理解,再到有理解地接收指导,最后在理解的基础上实施教学行动。
(三)“事”:关键事件与成长故事
“事”即活动、事件和故事,是名师工作室建设的重要载体。名师工作室的建设离不开关键活动和事件的策划、实施、总结与提炼,以及成员成长故事的积累和升华。这些具体的活动、事件和故事,构成了工作室发展的过程性轨迹,也是工作室文化建设的重要组成部分。
高质量的研修活动是名师工作室实现其发展目标的核心引擎。它绝非简单的知识传递或技能培训,而是一个旨在引发深度学习的专业实践共同体活动。因此,研修活动的设计不仅在形式上要有多样性和新颖性,更要在内容上注重适切性与品质性(具体学习活动可参见表2)。通过精心设计的研修活动,工作室成员得以置身于一种“个体反思”与“同行协作”并存的专业学习场域之中。
在众多的研修活动中,总有一些活动会成为一些工作室成员进行经验反思与实现专业突围的“关键事件”,这一过程是作为教育实践者的工作室成员与真实复杂情境的深度对话,它能有效解构已有教学经验,重新建构新的实践知识。“关键事件”并不会随时间流逝而消散。它们会通过成员的持续叙事与意义建构,被编织进个人的专业生命史中,凝结为个人与团队的“专业成长故事”。
从叙事探究的视角看,教师正是通过“讲述”和“重新讲述”自己的故事来理解自身的教育教学实践、身份与信念。这些故事,是个体经验的叙事性表征,它们将抽象的、内隐的“个人实践性知识”外显化、条理化,使之得以在工作室成员中进行分享、传播与批判,进而真正提升工作室成员的专业能力。因此,名师工作室的研修活动,其终极价值在于创造一个能将“活动”转化为“事件”,再将“事件”转化为“故事”,最终将“故事”淬炼为“知识”的教师专业发展生态。
例如,教育部新时代李秋菊名师工作室在“人人为师”理念引导下的成员研修活动,就是一个制造“关键事件”、生成“成长故事”、创生“实践知识”的历程。该工作室突破常规的思维定式,打破传统教师角色定位,让学生走上讲台成为“小讲师”,为小学数学教师创新自己的教学实践提供了新的范例。
很多工作室成员通过“小讲师”课例研修,转变了传统的教学理念,在自己的教学中积极尝试并推进“小讲师”教学模式,经历了教学生涯的关键事件,积累了一系列鲜活的学生和个人的成长故事。在这个过程中,不仅提升了教学质量,而且成员自己也成为“人人为师”教学主张的新的践行者、研究者和培训者。

(四)“士”:发展潜质与名师培养
“士”在中国历史上相当于今天的知识分子,是一个承担文化使命的特殊阶层。名师工作室建设中的“士”,主要是指全体成员的个性化成长与名师培养。培养骨干教师、青年教师,多出人才和名师,是名师工作室的首要职责,也是名师工作室建设的核心任务。名师工作室要聚焦成员的成长、进步和发展,要成就每一个成员。
那么,聚焦、研究、助力成员向“名师”迈进,就成为名师工作室的灵魂所在。因此,名师工作室建设在“士”层面的内容就主要体现在:立“名师”之志,修“名师”之德,求“名师”之学,养“名师”之才,练“名师”之技。
立“名师”之志,旨在唤醒工作室成员专业发展的内在驱动力。工作室需引导成员超越谋生的职业观,将教育工作升华为值得为之奋斗终身的志业。通过“生涯规划工作坊”和“职业锚访谈”等专业活动,可以帮助成员绘制清晰的“个人专业发展蓝图”。这种由内而生的志向,是教师实现持续精进的根本动力。
修“名师”之德,重在塑造教育实践的专业伦理品格。它要求教师不仅遵守教师规范,更要在复杂的教育情境中做出道德判断,展现对学生的无条件积极关注与伦理关怀。工作室可以通过组织“伦理困境案例研讨”等研修活动,分析真实教学中的道德两难问题,并通过对教育家的师者风范进行“叙事研究”,使师德具象化,从而内化为一种稳定的教育人格与精神定力。
求“名师”之学,核心在于构建广博而融通的知识体系。工作室应构建切实可行的阅读与研究体系,组织 “读书沙龙”“理论研讨会”等活动,推动成员逐渐形成既广博又深邃的学识底蕴。养“名师”之才,关键在于培育反思性的研究与实践能力。工作室可以鼓励成员撰写教学日志、案例分析和专业论文,将内隐的经验转化为可传播的显性知识。
同时,以“课题研究”为实战平台,让成员在真实的研究体验中,掌握教育科研的规范与方法,成长为会表达、能科研的“学者型”教师。练“名师”之技,落脚于锤炼高超的教学实践智慧。名师之技表现为在复杂、多变的具体课堂情境中瞬间判断并做出恰切回应的艺术。工作室应超越常规的听课评课,开展深度的“课例研修”,对教学进行精细的临床分析,从而将教学技术升华为独特的教学艺术与个人风格。
值得一提的是,我们强调的“名师”是名副其实、德才兼备的专家型教师,而非沽名钓誉的所谓“名师”。名师工作室在“士”之层面的建设,是一个以“立志”为精神内核,以“修德”为价值准绳,以“求学”为知识基础,以“养才”为能力中枢,以“练技”为实践表征的有机系统工程。
(五)“势”:社会影响与辐射力量
“势”即态势、趋势、影响力和辐射力。名师工作室建设的“势”,指的是名师工作室内部的发展态势、对外部周边的辐射影响以及对乡村教育的公益支持力度。名师工作室不能固步自封,而应主动开放,将优质教育资源和培训资源向更广泛的范围辐射,尤其是向教育薄弱地区和乡村学校倾斜。
发展态势体现了工作室内部的精神气象与组织活力,它是一个名师工作室是否健康发展的表征。强劲的发展态势一般基于共同愿景的建立、合作文化的形成以及反思性实践的常态化,最终凝聚为一种向前生长和发展的生命力。辐射影响是工作室教学主张与研修成果的外向扩散过程。其有效性建立在成果的模式化与可迁移性基础之上,并借助现代网络技术,通过构建跨区域、跨领域、跨学科的专业学习效能得以放大。公益力度是名师工作室教育情怀自觉的集中体现,其核心在于通过专业引领和帮扶,主动回应教育公平与优质均衡这一时代教育命题。
它超越了简单的资源输送,致力于通过深度协同、资源共享的方式,为乡村及薄弱地区教育注入可持续发展的内在动力。可以说,对于名师工作室的建设而言,蓬勃的发展态势是其成长根基,广泛的辐射影响是其力量延伸,持续的公益力度是其价值升华。
发展态势、辐射影响、公益力度,这三个方面是相互依存、相互促进的,共同构成名师工作室“势”之建设的核心内容。例如,河北的李淑民工作室,在“乐教、乐学、乐长”理念的指引下,就形成了很好的发展之“势”。
该工作室采取多种多样的研修方式,通过多种研修方式促使队员在服务中历练、在引领中提升、在学习中积淀、在研究中成长,学做结合,知行合一,不断提升教师的业务能力和综合素质。为了历练工作室成员,李淑民带领大家不断外出讲学,参与国培省培项目,因为有了更高平台的锻炼,成员们的业务水平和综合素质迅速提升。
工作室还与其他各级工作室联谊开展送教活动。据学员田金荣老师回忆,在张家口的送教活动中,当时因为会场座位不够准备限制参会人数时,当地一位教导主任说:“我校老师说哪怕站着听都可以!”这反映了当地教师的学习热情,也体现了李淑民工作室的辐射影响力。另外,为解决异地研修集中不便问题,李淑民工作室还多次开展大型现场直播活动,省内外上万名教师受益,他们借助全国名师工作室联盟和中国教研网平台,带领队员应邀进行了四次面向全国的直播活动,收看人数达到3万多人,历练了成员,展示了成果,扩大了影响,也带动了发展。
四、结论与反思
基于“室”之谐音文化的认知启示,我们提出的“五shi”路径,为名师工作室建设提供了一个简要、系统的理论框架和实践思路。这一分析框架涵盖了名师工作室建设的方向引领(“是”)、特色形成(“式”)、过程夯实(“事”)、核心聚焦(“士”)和影响拓展(“势”)等关键维度,形成了一个名师工作室建设与发展的有机联合整体。通过这一理论框架,名师工作室主持人可以厘清发展目标、抓住建设重点,避免在千头万绪的工作中迷失方向。通过这一理论框架,也有利于推动名师工作室从稀缺的“个体优秀”走向真正的“群体卓越”,从而为教育强国建设提供坚实的师资保障。
然而,我们也必须认识到,基于谐音文化的“五shi”路径理论框架,并未囊括名师工作室建设的所有方面。同时,不同区域、不同学段、不同学科的工作室建设也存在着一定的差异性,需要在此基础上进行适应性调整和创造性发展。
未来,关于名师工作室建设路径的研究,还不能忽视“人工智能赋能”“领导力建设”“循证教育”“成果提炼与表达”等重要维度,需要不断完善和升级名师工作室建设路径的分析框架与理论模型。
参考文献:1.朱旭东,裴淼.教师学习模式研究:中国的经验[M].北京:北京师范大学出版社,2017.2.朱孝忠,徐安德.引领卓越:全国百家名师工作室发展启示录[M].北京:北京教育出版社,2021.3.胡继飞.名师工作室建设指南[M].北京:北京教育出版社,2023.4.吴正宪,张铁道.引领教师追求专业发展:吴正宪小学数学教师工作站的十年探索[M].北京:北京师范大学出版社,2019.5.芦苇,朱孝忠.名师工作室:卓越发展实践方略[M].延吉:延边教育出版社,2024.6.徐盛桓,李淑静.“喻”思维与“谐音表达”研究[J].当代修辞学,2024(5):1-9.7.陈煜.谐音文化的语用价值[J].山东社会科学,2005(2):76-79.8.余文森.论名师的教学主张及其研究[J].教育研究,2015(2):75-81.9.张铁道.教师研修2.0:理念、路径与方法[M].北京:教育科学出版社,2021.10.李瑾瑜.“名师工作室”三题:辨名义、析事实、归正道[J].新课程评论,2025(6):7-16.原文刊登在《全国名师工作室发展网》


0