成都市杨莉工作室 杨 莉
第二部分 核心概念
该课题《阅读教学中微写话训练策略研究》包含两个核心概念分别是阅读教学与微写话。
一、阅读教学
阅读是一种主动的过程,是一种理解,领悟,吸收,鉴赏,评价和探究文章的思维过程。阅读教学则是学生、教师、文本之间对话的过程;是每个学生潜心读书,获得个人体验和独特感受的过程;是教师引导学生在阅读实践中不断自我建构,学会阅读,促进表达的过程。
二、微写话
微写话是指在各种文体的阅读教学过程中,抓住、挖掘文本中的表达训练点,从小切口进入,聚焦具体训练点,立足语言运用,在不同年段进行的适合本年段特征的习作渗透与训练。
第三部分 研究成果
一、 认识成果----全面认识“微写话”
(一)微写话的目的
微写话属于语言表达的范畴。对学生进行微写话训练的根本目的有3个:系统掌握表达方法;逐步提升语用能力;着力发展学科素养。
可以说,微写话基于阅读、立足表达、指向思维、关照审美。学生语言的发展与思维的发展是相辅相成的,微写话在阅读的基础上发现总结方法,在表达的过程中理解与运用方法,在读写结合中指向思维的发展,最终培养学生的审美素养。以语用能力为基础来培养学生的思维、审美能力,需要在语言的理解和运用过程中实现。
(二)微写话的理念
1.读说写用结合理念:微写话不局限于写,说也是一种表达。以读促说写、以说写促悟、以悟促思维发展。最终实现语文的工具性、实用性。
2.系统整合理念:这里的整合主要涵盖了两个层面:一是阅读教学中以核心方法进行多文整合、二是习作中以能力提升为目的,与课堂学习、单元学习相融合。
(三)微写话的特点
任何事物都有其独特的特点。微写话的特点可总结为三字:小、深、统。
小:是指切口小、用时短。在教学过程中,学生每次只专注训练一个小点,且表达训练时间不长。一课一点,一点一得。
深:是指训练深透、整合深入。在微写话教学中,正是由于切口小,对于表达的训练就能更加的深入透彻。以语用能力的培养为导向,以表达方法为整合点,以能力提升为根本目的进行深入的整合。
统:是指形成结构、层级推进。在微写话的训练中应该采用结构化的系统训练,使表达方法形成结构,训练梯度推进。
二、 操作成果——具体推进微写话
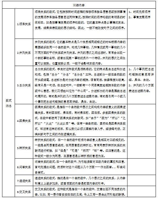
表达是一个由识字到学句,由说话到写话,由一段话、几段话向篇过渡的系统工程,由易到难,由简到繁,从部分到整体,有目的,循序渐进地反复训练。既然是一个庞大的系统,那么微写话涉及哪些训练内容呢?我们根据表达能力的层级,将微写话分成了微句——微段——微法三个层次,探索训练策略。
(一)微句训练策略
微句指向对句子的训练。
1. 微句训练的目的
一是掌握常见的基本句式;二是准确运用关联词结构句子;三是根据具体场景、事物的需要,正确运用简单的修辞方法;写出正确的话,完整的话,优美的话。
2. 微句训练的内容

3. 微句训练的策略——三种方式
小学微句的训练主要是为了使学生写出完整、优美的句子。因此在训练过程中主要采用以下三种方式来训练学生们对于句子的掌握。
模仿式:主要用来训练学生掌握基本的句型结构。其关键在于分析句子成分,准确完整地模仿出来。例如:山坡上有一片果树林,学生要分析出哪里有一什么,并能准确使用数量词。教师给出一个句子,如:小鱼在水里游来游去,学生们根据案例写出自己的句子,即谁在哪里怎样?
比对式:主要用来训练学生掌握关联词构句。其关键在于让学生在不同场景中正确使用关联词,使句子通顺,符合逻辑。如:妈妈()漂亮,()善良。该句可以使用的关联词有:不但……而且……;不仅……还……。如果使用虽然……但是……;尽管……还……;此类关联词就不符合句子本身要表达的逻辑关系。
启发式:主要用于修辞句的训练以及把句子写得更优美。教师可以通过图片、实物、表演来启发学生。让学生们对于句子所要描写的事物有更为生动形象的认识,比如:展示春雨的图片,像发丝;像牛毛等等。
微句训练在课堂投放的时间要根据具体情况来定。有的时候可以紧跟课文原文来进行拓展;有的时候为了不破坏课堂的完整性,需要在课文学习结束后进行;有的时候需要与语文天地结合,专门进行集中训练。
(二) 微段训练策略
微段指向段落的训练,对于小学生来说,主要是有顺序结构的一段话。
1. 微段训练的目的
一是掌握不同的段式结构;二是能够写有逻辑的句段,写有感情、有智慧的句段。
2. 微段训练的内容

3.微段训练的策略——三种模式
小学段的训练最重要的是按顺序写一段话,而不是杂乱无章、东拉西扯,但是教学中最难的就是把这个顺序给学生讲明白,所以我们要采用形象化的方式让学生来感受段的顺序,主要有以下三种模式。
实物导写模式:例如:“用几句话描述你熟悉的一棵树”该练笔的突破点应该是指导学生从上到下或从下到上地观察、描述。实物导写就是引导学生对实物或实景进行有序的观察,并且知道从哪些方面来观察实物、实景的每个部分。它的操作步骤是:设计观察提纲——指导实体观察——完成有关练笔。其中,实物导写的操作要领在于设计观察提纲。设计观察提纲特别重要,因为观察提纲是在引导孩子按什么顺序观察,从哪些方面观察,要观察得更清楚、更明白、更具体。《校园里的一棵桉树》观察提纲:整体感受粗壮还是纤细;高大还是矮小;其它感受( )露在外面的根形状像什么;颜色( );作用( )树干笔直还是弯曲;粗细( );高矮( );颜色( );树冠形状像什么;枝叶是茂密?稀疏?;枝条的形状树叶形状像什么;颜色( )花颜色;形状;气味。
这份观察提纲为本次练笔提供了三个方面的好处:一是在提纲的引导下,学生是按照先整体再局部;从下至上的顺序进行观察的。二是每一个部分学生又根据提示从形状、颜色、气味等不同内容进行观察,使描写可以更加细致、具体。三是提纲中给出了描写树木常用的方法和词语,孩子会慢慢懂得用比喻的方法形容根的形状;用茂密或稀疏描写树冠。实物导写适用于训练按空间顺序结构一段话的有关练笔,《校园的春天》也采用这样的指导方式。
模块导写模式:例如:《多彩的夏天》学习结束后,我们设计一个这样几个话题让孩子选择写一段话:我喜爱夏天;夏天是炎热的;夏天是有趣的……,目的是训练总分关系的段落结构。该练笔的突破点是让孩子感受总分结构。过去,我们给孩子讲总分关系总是爱讲“总就是总起句,是这段话的中心,其它句子都围绕总说句来写”。说来说去,总是觉得不够形象直观,到底什么是总说句?其它句子又是怎样围绕总说句展开?我们希望通过模块导写,来让总分结构变得更加直观形象。模块导写的操作要领是在教具上进行突破。课前老师准备一些纸条备用,课堂上将学生交流的内容写在纸条上,代替板书在黑板上,纸条要够大,确保贴在黑板上学生能看得见。以“夏天是炎热的”为中心写一段话的指导过程:首先,让孩子自由畅谈夏天在心目中的印象,或夏天给你的感受。教师将孩子说的有代表性内容的记录在纸条上,贴在黑板上。其次,让孩子在众多对夏天的描述中选出能够体现“夏天是炎热的”这一主题的内容。以一定的摆放形式给学生直观感受,这就是要选用纸条的原因。如下图所示,非常形象地告诉孩子“夏天是炎热的”是我们交流的中心,我们所选择的每一个内容都是为了更好地描述夏天有多么的炎热。

最后,根据所选的内容帮助孩子整理成为一段文字。模块导写适用于总分结构、分总结构、总分总结构的段落练习,特别是对这些段落结构的首次接触,当孩子对这种结构已经掌握后,这种方法就不再需要了。
图示导写模式:例如:用上表示先后顺序的关联词语写一写曹冲称象的过程。这个练笔的突破点在于孩子能准确把握称象的经过,有条理地写出每一个步骤,能按照承接关系结构一段文字。图示导写常被运用在承接关系的段落练笔中,教师根据称象的流程,抓住每一步的关键词语,提醒学生说一说,写一写。
(三)微法训练的策略
微法是指每次训练指向一种写作方法的学习。
1.微法训练的目的
一是掌握谋篇布局的方法(包括开头、结尾、结构顺序);二是根据内容表达的需要,正确运用各种写作手法。从而写出有逻辑、有感情、完整而生动的文章。
2.微法训练的内容

3. 微法训练的三大阶段
微法训练的策略主要包括三个阶段:前期组建阶段、微法训练阶段、习作评价阶段。
(1)单元组建阶段:微法训练特别突出地体现了读、说、写、用结合的理念,主张在阅读教学中发现总结“微法”;在说写练习中理解巩固“微法”;在生活实际中运用“微法”。必要时,需要以“法”为基础重新组建单元,这个阶段分三步完成。
第一步:确定方法。正如我们在动因中分析的,过去是以主题为中心的浅表整合,微法训练是以某一写作方法为核心的深度整合。例如:以“智慧”为主题,整合《草帽计》、《田忌赛马》、《三十六计故事》和以侧面烘托手法为核心整合《信任》、《小英雄雨来》、《詹天佑》,两种整合是截然不同的深度与力度。
确定方法的两个依据是:单元主体课文最突出的写作方法和学生年段发展需求。
第二步:梳理结构。在确定方法之后,以方法为主线,梳理出六年中的推进脉络。例如:针对描写方法,针对写作顺序,我们进行了如下梳理,使教师可以更加准确的把握某一方法的年段特点和目标。

第三步:组合文章。以方法为核心,选择相关文章,可以是单元内;可以是跨学段;也可以拓展到课外。
(2)微法训练阶段:在我们的实践中,主要总结了四种微法训练的方式。
深挖一文,读写促悟:以《海上日出》一课为例。重点确定为:体会散文中围绕中心把景物写具体生动的方法。老师带着学生们寻找体现奇观的字、词、句,反复交流、反复朗读、反复品味,感受日出的力量奇、形态奇、动作奇。然后通过播放海上日出的片段,引导学生围绕“奇观”说感受,有的学生感叹巴金笔下日出的形象和美丽;有的学生发现了周围云彩的变化;有的学生描述了水波的灵动……,再读课文感受更加深入。
这种方式的特点有以下两点:1.将一篇文章挖到极致(微法训练并不一定每次都需要群文阅读);2.表达与文本理解,内在联系紧密(读、写、悟之间是一个循环促进的关系,如图1);3.说写训练与文章学习紧密融合,课堂紧凑完整。

迁移运用,步步推进:我们以插叙手法的学习为例,来说明这种方式的主要流程。在分析《凡卡》一文时,我们依据确定方法的两个原则:文章最主要的写作方法和五年级学生的年段特点,确定的方法为插叙手法,并以插叙为核心整合了两篇课外文章《雕像》和《羚羊木雕》。

这种方式暗含了学——扶——放的线索,学习方法环节要深入细致,迁移巩固环节要开放自主,迁移运用环节要细致准确,才能顺利完成两次迁移。这种方式的关键是要明确单元中每篇文章的使用价值。有的作为范文,着力学习方法;有的作为例文,巩固运用方法;有的作为写作材料,练习写作。
多文叠加,形成方法:有的时候,一篇文章不能涵盖某种写作方法的全部,需要多篇文章组合、叠加,才能全面地掌握一种方法,这时,我们就要采用多文叠加式。
多文叠加式的教学流程如图所示:

就以侧面烘托手法的学习为例进行说明:

多文叠加式的关键在于选择与搭建和实际生活紧密结合的运用平台,让表达不仅仅是练笔、写作,更能关照生活,解决生活中的实际问题。
一文留白,一文填充:我们也把它叫做补白式。谁隐藏的方法和训练点多就为留白课文,谁的训练点集中单一,就作为深入学习的突破文。

(3)习作评价阶段:是习作教学的重要环节,是对学生阶段性学习成果的一种认定,是习作指导的继续和深化。作为课程的具体落实者——小学语文教师,在这个环节中,应明确习作教学目标,发挥评价的激励和引导功能,对学生的习作做出实事求是的评价。通常采用习作讲评、组内互评、学生自评、学生互评等方式,引导学生在自我修改和相互修改的过程中提高写作能力。
第四部分 研究的效果
一、学生——思维能力的获得
观察是获得感性表象的唯一途径。在研究过程中,学生获得了丰富而鲜明的感性表象。观察的对象可以是实物也可以是图画或录像,它们生动具体,能在学生头脑中留下鲜明而牢固的表象。使语言训练具备了坚实的物质基础。
在微写话教学过程中,学生通过想象能生动地表现典型表象,使心中的表现更为有力、深刻。学生可以海阔天空地想,自由自在地写,写作思维更活跃,个性特点得到充分展示,培养了学生的思维创造能力和情感表达能力。
二、教师——教研能力的提升
在微写作教学活动的开展期间,老师们相互交流,自身的教学能力以及课题科研能力都有了很大的提升。在开展课题研究过程中,教师们积极学习、反复研究课程和教学大纲,为学生提供了合适有效的教学内容与训练形式。
同时教师们为了课题的顺利进行,自身也在不断开展理论学习,用理论来丰富自己,用理论来指导自己的教学,用理论提升自己的专业水平的能力。并且积极思考教学中出现的问题,将学到的先进的教育理念有意识的转化为自己的教育行为,从反思中提升自己的教学、研究水平。
三、工作室——团队精神的加强
在这一轮的实践中,整个工作团队的工作以及合作能力得到了很大提升。在整个工作过程中,工作室的教师们及时发现问题,提出改进措施,彼此帮助交流,始终维持团队合作、相互尊重至上的理念,学科带头人和后备带头人认真负责,积极带领和培养青年教师参与课题项目。最终此课题的开展加强了文化建设,为工作室营造出了敬业、勤奋、钻研、合作的学术氛围,使成员有了更大的干劲。
第五部分 研究的困惑与反思
我们发现新课程标准中对具体的语言训练点和训练目标并不是十分明确,对于小学各阶段学生需要掌握并能够运用的知识点要求比较模糊,教师在操作中更多地需要凭借经验来备课,对学生进行语言指导。对于缺乏经验的老师,对学生的指导很容易出现不足。因此我们在培养学生的写作能力时,仍需要更多的提升老师的教学水平与运用知识的能力。
同时,北师大版语文教科书中写作体系难以把握。教科书缺乏循序渐进的写作训练要求,所有的作文知识点或零打碎敲,或重复交叉,或不曾涉及,导致教师难以把握。由于写作目标体系不够明确,写作辅导就会缺少系统性,这也造成了小学阶段有许多的学生发展缓慢。如果能够根据教科书构建小学阶段语文必须掌握的基本语言训练库,并能在课堂上对学生进行关于微写话的训练,这样才能使学生的习作水平得到真正意义上的提升。


