吉林大学附属小学 尹红光
尹红光 吉林省特级教师、全国优秀教师、全国优秀班主任、国培省培特聘专家、吉林省科研拔尖人才、国家级课题主持人。
一、创新课程学科整合概念的提出
(一) 国外概念化的学科整合
概念化的整合策略是用来将学科问题从单一的理论和事实层面引入到深层的根本概念之中。要求概念之间有高度的一致性和内在联系,它需要学科之间围绕同一概念共同分类、重新排序和重新建构。不同学科观点之间的联结,要建立在学科间联系的基础之上。因此,这个过程是艰辛和耗时的。所以,概念化策略要求教师要有对学科把握建设能力,这样学生才能把不同学科的知识整合起来。
(二) 创新课程学科整合
该整合模式是借鉴国外先进教育理念,在实施小学教育的过程中,所做的新探索。
以各学科普遍联系的主题使分化了的教学系统的各要素有机联系、成为整体的课程重新组合,对教学目标、教学环节、教学评价等诸要素作系统的考虑与操作。协调教学系统中教师、学生、教学内容和教学媒体等教学诸元素的作用、联系和相互之间的影响,使整个教学避免重复,保持协调高效。
二、创新课程学科整合的要点
(一) 课程内容的整合
各学科在一个主题统领下,融合为一个课程体系。
如《创新主题活动——“植树节”》的产生:
语文教材中有《邓小平爷爷植树》;思品教材中有《爱护小树》;音乐课中有赏析《森林的歌声》;数学课中有《植树问题》……如果各学科独立授课,会有许多内容重复(每个学科都要导入、创设情境、开发相关资源等),耗费了大量时间,而且不易在儿童头脑中建构完整的知识体系。这样的浪费对超常儿童无异于智慧的抹杀。基于此,我校在探索超常教育课程内容体系和教学模式改革的思想指引下,大胆打破学科壁垒,整合课程,集中在两节课完成八节课的授课任务——即八位老师,九个学科同上一节课,实现对儿童的超常培养。
(二)教学目标的整合
对课程内容的整合,必须对目标加以整合。
知识与技能目标:
1.能正确、流利地朗读课文,体会邓小平植树的认真态度和他的心愿;了解植树节的相关知识;
2.了解树木的作用和植树的重要意义;
3.观察身边的树木,知道家乡的树木种类、种植原因、珍稀树种;
4.深刻体会植树和保护环境、爱护树木的关系;
5.学会种树的基本方法和栽种知识,感受规律美,为实践种树做准备。
过程与方法目标:
1.围绕伟人植树故事,拓展植树的相关知识,引进学科资源,深化拓展植树的意义,了解树木的作用等内容、丰富学生的知识积累;深度感受植树的重要性、伟人植树的示范意义。
2.通过资料查询、现象解析、会话与表演、数据统计与动手实践等方法使学生感受到植树护林的重要性、紧迫性,积极投身植树、护林运动中。
3.指导学生收集资料、筛选信息的方法;通过小组合作探究与交流,发展儿童理解能力、合作能力,引导儿童爱护树木。
情感态度与价值观目标:
1.激发植树绿化和保护环境的意识、对美的追求;
2.鼓励学生关注社会、关注生活;
3.激发主人翁意识,积极投身到动手植树活动中,感受育树如同育人的意义,唤醒责任意识。
不难看出这个目标不是分学科的单打独斗,而是一个完整的目标体系。这是该整合模式的特点之一。
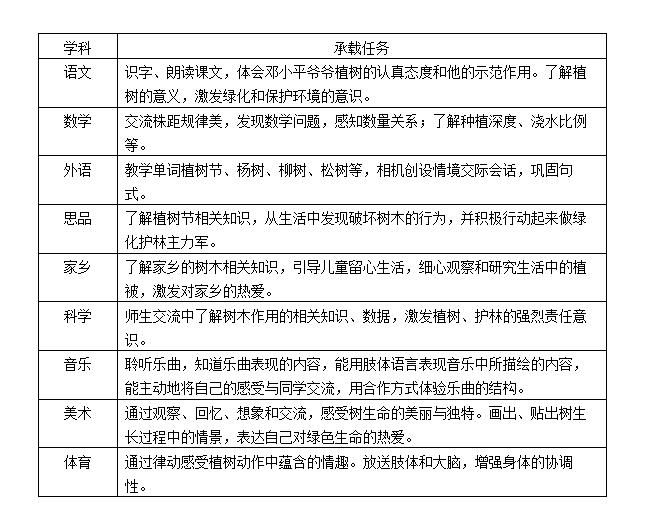
(三)教学任务的整合
各学科相对独立,各自承载不同的任务。
这种整合不是追求形式的创新,而是有科学体系支撑指导下的、各学科相互弥补又各自独立的任务。各个学科穿插授课,实现学科目标达成度的提升。如:

与独立教学不同的是,整合后的教学是学科间高效率的融通互补,是内在逻辑的牵引下积极多向的互动,互促,加深对学科目标的理解和感知。相机达成各自的教学目标。其最大优势是专业知识的适度介入使学科狭隘的内容更加丰满而充实,对促进学科三维目标的达成更有所提升。
如:教学中,当语文学科对植树节知识需要时,由思品老师及时补充,且比语文学科更能深入全面拓展;当语文学科对伟人为什么植树?感知理解不深刻时,科学教师相机交流树木好处等相关知识,并结合坐一次飞机排放二氧化碳量的数据和几棵树多少年能弥补回来、一棵50年的树价值多少钱等知识使学生切实感受到植树的重要意义——必须多植树,这正是伟人植树率先垂范的要义所在。对理解语文课文有更深更广的推进,不但拓展了大量的相关知识,而且这种感受是拨动心弦的、是深入骨髓、真切而持久的。既有知识量的拓展,又有情感的震撼,这恰是该整合模式的优势。
可见它与传统的学科教学有一定的交叉性、继承性、综合性,同时具有相对独立特点的教学模式。
也不同于学科联动:学科联动是围绕一个主题,各个学科同时在自己的课堂上开展教学活动,是独立的。因为无法打破学科壁垒,情境不连贯,仍避免不了低效重复问题,课程不成系统,学生知识的建构也是零碎的,缺乏科学性和人文性。
三、创新课程学科整合操作策略
(一)打通学科课堂的壁垒,跨越教学时空
要求实验教师形成一个整体,建构合作者研究团队,对学科内容,教学目标确立作论证。
(二)要以学科间内在联系为主线,形成课程体系
首先要精心确立主题活动的核心学科,这次活动就是以语文为核心,根据教学进程,相机整合各个学科。整合的依据就是主题的内在逻辑、学生的学习需要。具体请看教学环节设计:
语文:情境导入、引出植树节话题。
英语、思品:单词“Arbor Day”。植树节由来、标志、各国植树节知识、第一枚植树节邮票等。
语文:识字读文,感受邓爷爷植树的认真,小组合作品析植树的动作,了解植树的过程方法。实际植树需要掌握哪些知识。
数学:交流株距规律美、发现种植数量和间隔关系;种植深度、树坑大小、浇水比例等。
(下课休息:体育课间操、音乐律动)
语文:质疑深化,深度体会为什么要植树?
科学:师交互拓展信息:树木的作用、一棵树的价值、飞机二氧化碳的排放量等。
语文:森林资源消失的速度资料引出:为什么每年邓爷爷都要去植树?出示其他伟人植树图片引导理解:伟人植树的意义。
出示图:体会育树如同育人道理。激发责任意识,唤醒保护行动。
思品:交流——破坏树木种种行为
导行——我们应该怎么做?为保护树木我们能做些什么?
英语、家乡:回归生活,引出树种单词教学、会话练习。濒危树种有哪些?为什么不能只种一种树?我省树木的珍稀种类?用途?激发爱家乡,保护树木的意识。
语文:引入图片新闻: 2006.4.18, 北京陷入六级沙尘暴。
学生结合生活谈感受,进一步唤醒责任意识。
美术:装扮地球展示愿望:制作树叶,小树头饰,写愿望,众人贴板画成树林。
音乐:欣赏《森林里的歌声》感受和谐创造出的美好境界。
律动:《春眠不觉晓》
从这里可以看出,整个环节以学生学习需求为逻辑,循序渐进引导学生交流、思考、顿悟、震撼、行动。同时构成一个以语文教师为核心的教学整体,各学科资源有机互补,这样的课程重组可以有效促进三维目标的全面落实,其目标高于单学科目标,有利于学生创造性思维的迸发。
(四)整合中要求教师精心预设灵活驾驭
教师是为学生的学习服务的,学生是学的主体。由于各个学科要根据学生的实际做适当调整,所以要求教师:有对课程的建设能力、较强的驾驭能力、有宏观调控和重组能力、有强烈的目标意识、资源意识……这就对教师团队提出了更高的要求。
(五)保持活动的连续性,实现由课内到课外的衔接
有些整合课程是以学生发展为主旨的,因此教学的结束是下一轮活动的开始。要求教师要有强烈的发展意识,引导儿童走进生活,开展更广泛的学习。实现课内——学习的起点,课外——学习的大课堂。这次植树节主题活动,因为地域原因——北方还不是植树的黄金时间,因此要在后续活动中,带领儿童走进大自然亲手植树。整合结束,还要进行总结畅想、成功汇报等。这样一轮活动对学生发展的影响将是巨大的。
(六)活动中注意教师的指导评价,促进创造力的提升
资料的交互,故事与方法的交融都是表层意义上的提高,真正意义的提升将是来自心灵深处的和思维能力上的。因此教师要不失时机的评价引领儿童运用正确的思维方式思考问题。把科学知识、生命教育与德育课堂都融入到这样一堂课中,调动他们的学习主动性,激发他们的创造力。
四、创新课程学科整合的注意事宜
1.教学活动中要充分考虑学生年龄和心理特点,改变课程呈现方式。
2.注意课堂节奏、调控学生注意力、思考方向。
3.不一定是所有学科整合,应该根据学习需要灵活整合学科。
4.注意活动的整体性、连续性。
这次植树节主题活动只是一个开端,超常教育创新课程学科整合的研究也在探索中,以后在超常儿童课程建设和模式探索中我们将做更多的实践探索。


