云南省曲靖市培训者研修张坤香工作室 张坤香
张坤香 曲靖市培训者研修工作室主持人,教育管理专业硕士,副教授。曾任曲靖市第一小学校长、曲靖师范学院继续教育学院院长、曲靖市中小学教师发展中心副主任,曾兼任着曲靖市辖区内的9个省市级“三名工作室”顾问,现于曲靖师范学院教师教育发展研究院从事教学科研工作,研究方向为中小学教师培训。曾获曲靖市有突出贡献的专业技术人才、云南省“国培计划”项目先进管理者荣誉称号。发表论文10余篇,编著并公开出版教师培训教材7部。
一、建设定位:高站位思考,低重心切入,守本分规划
“为地方培养一个教师兼职培训者团队”是曲靖市教体局以目标责任书方式要求曲靖市培训者研修张坤香工作室的建设目标。主持人把坚守“培养修己达人、匠心独具的教师兼职培训者共同体”进行工作室定位,如图:

(一)工作室性质定位
曲靖市培训者研修工作室是一个集教师培训研究与实践为一体的中小学教师在职教育专业机构。工作室组织实施的培训者研修活动,是指按照曲靖市教体局教师工作科要求,以中小学教师兼职培训者培养为核心的各项“教 、研、训”具体工作,主要有三大方面:一是实施中小学教师教师兼职培训团队培训,为曲靖市中小学教师培训“育种子”,辐射引领地方基础教育改革发展;二是开发中小学教师培训“核心主题”课程资源,创新教师培训模式和方法,为曲靖市中小学教师培训“探路子”,助推曲靖市教师全员培训工作开展;三是培育教师培训“核心主题”精品项目,为曲靖市中小学教师培训“造模子”,引领市县教师发展中心、三名工作室、校本培训示范校完善教师培训体系,提升曲靖市教师全员培训质量,加快教师队伍素质提升进程。
(二)工作室建设目标定位
工作室把基于平台、围绕支柱、培养团队、开发资源、培育项目建设目标定位为培养具备“修己达人 独具匠心的中小学教师兼职培训者”,具体表现为“四修炼”、“四成就”:修炼师德师风,成就自己;修炼专业能力,成就学生;修炼培训能力,成就同行;修炼团队能力,成就事业。
三、建设任务:一体化设计、主题式安排
(一)建设任务一体化设计
曲靖市培训者研修工作室培养具备“修己达人 独具匠心”的中小学教师兼职培训者的建设目标,通过“探路子、造模子、育种子”这个一体化系列任务实现。即在基于“核心主题”开发中小学教师全员培训课程资源为基础上,培育出教师全员培训的系列“核心主题”精品培训项目,最终实现打造中小学教师兼职培训者团队的目标,体现了研修任务与工作室团队成员教师培训课程资源开发能力、培训课程实施能力、培训方案设计能力、培训项目组织管理能力培养一体化。如图:

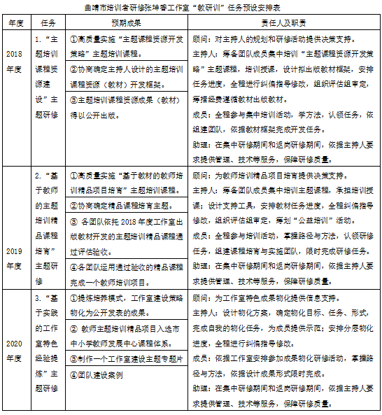
(二)研修任务主题式安排
研修任务以主题研修方式分年度完成,本着整体设计、个别突破的原则进行细化预设,详见下表:

四、建设实践:与志同道合者“守本寻路”
持之以恒的志同道合者“选择 负责”是曲靖市培训者研修张坤香工作室建设实践的基本原则。
(一)建章立制:确立工作室“建设开路 成果说话”的规矩
1.工作室制度建设遵循个人设计、集体修改的民主程序以服众
工作室的制度,首先由主持人依据国、省、市教师培训文件设计并起草,经历意见征集、集中研讨、修改完善、全力执行的建设程序,因为凝聚了主持人对工作室建设的思想而确保了制度的导向性,因为集合了成员的思考而确保了制度的可行性,因为吸收了专家的建议而确保了制度的科学性,因为执行过程的规范而确保了制度的严肃性。
2.制度形成“办法”统领、“细则”序化的体系以导行
工作室的制度外化为《曲靖市培训者研修张坤香工作室活动实施管理办法 (试行)》统领下的《曲靖市培训者研修张坤香工作室经费列支管理细则》、《曲靖市培训者研修张坤香工作室课程资源开发细则》、《曲靖市培训者研修张坤香工作室研修任务考核细则》,把工作室是什么、做什么、如何做、如何管形成了统领——序化的体系,成为了工作室工作的行动指南。
(二)建设团队:以思想认同确保人员任务执行力
主持人依据工作室活动“实施中小学教师教师兼职培训团队培训,为曲靖市中小学教师培训“育种子”、“探路子”、“造模子”,确定了“有教育情怀、有团队能力、有研究基础(文化生活经验)、有教师培训经历”的团队成员遴选条件,通过自主申报、学校推荐、主持人邀请的双向选择途径,遴选工作室成员,组建了以曲靖师范学院校长浦虹教授、副校长李莉教授为顾问,遴选曲靖市中小学教师教学名师、骨干教师,分学前、小学、初中、高中四个学段分别组建工作室团队,以确保研修任务执行力和中小学教师兼职培训者培养质量。
(三)研修活动:“以终为始”分阶段“任务驱动”
主持人牢记“经过三年的努力,育出种子、探出路子、造出模子”这个建设目标,对工作室研修活动从设计、筹备、实施、管理四个阶段进行积极主动的整体把握。
1.活动设计:聚焦核心任务明晰职责,力求研修责任共担
工作室教师专业共同体的建设,归根结底是团队成员本着教育情怀共同履职、彼此成就的过程,且彼此间的职责属于交互影响状态,如图:

一方面,主持人主动把自己任务体系职责的履行,作为成员、学员高效履职的前提;另一方面,工作室所在学校、研修活动承办学校、送培学校、相关教育行政部门责任人的职责,即协同职责均依靠主持人、成员、学员的主动作为和沟通去推进,并以此推动了三个团队为了工作室的研修成果共同努力:
①导师团队:开发出与团队成员年度课程研发主题的培训课程资源,解决工作室组织成员、学员集中研修“巧妇难为无米之炊”的问题。
②成员团队:把所学的教育教学问题解决理论方法与教师实践经验进行触碰,提炼出可借鉴、可移植的问题解决技术,形成本土化的教师培训课程资源,通过“公益培训”等项目实施,为广大教师提升教育教学水平提供理论、方法、技术、资源支持和行为示范。
③管理团队:工作室主题研修任务设计相互融合、彼此渗透特点,让主持人、成员、学员自动升级为研修活动管理人员,与工作室助理一起融合成研修活动核心管理团队,在自我管理与团队管理双线运行之下,让建设工作有序进行、环环相扣、无缝对接。
2.活动筹备:聚焦一体化任务达成认识统一,形成研修合力
主持人把统一“MASR” 协同责任人思想作为研修活动的重要战术认真对待,并以此为切入点进行活动筹备,促使培训者研修工作室持之以恒的行为做到三个统一:
①校内外领导认识的统一:主持人通过专题汇报方式让相关领导认识到工作室研修活动的必要性、重要性、可行性,并提交保障工作室研修活动的实施方案和保障方案运行的“两个办法”、“四个细则”让领导审阅通过,把工作室研修活动上升为学校、教育局的认识与行为。
②室内团队成员认识的统一:主持人通过工作室规划、制度、计划等草案意见征集、启动仪式解读、专题培训引领、实战辅导回报等形式,让团队成员逐步了解自己在工作室体系里应该承担的责任,清楚所承担责任为自身发展带来的切实收益——在教师兼职培训者“送理念、送方法、送技术”的前置学习、集中研修、返岗实战系列培养过程中,发挥自我优势,获得自我专业发展。
③室外协同团队责任人认识的统一:借助启动仪式解读工作室建设规划,让大家明白曲靖市培训者研修工作室“教师兼职培训者培养”的本质目的——支持市、县(区)、学校“建立教师专业发展常态化培训,避免了工作室“剃头条子一头热”,工作各吹各打而相互推诿、埋怨的尴尬。
3.活动实施:狠抓两个层面工作,服务成员学员能力提升
工作室运用“TMS共同体”建设理念指导,把活动实施过程作为以主持人为引领、成员为核心、管理服务团队为支持的“导师、学员、服务者”“TMS共同体”建设过程对待。
第一层面,抓授导师团队的示范引领,让成员、学员丰富培训认识
工作室以主持人、顾问为核心的导师团队,针对每学期研修主题,以集中培训方式对成员学员开展结合学段学科教育教学问题解决的参与式培训,把集中研修直接作为如何进行教师培训过程进行现场示范,为大家针对教师全员培训的主题课程开发与实施提供学用对路、切实可行的运行方式和经验引导。
第二层面,抓成员、学员研训任务指导,在实战训练中提升培训能力
教师培训主题课程开发作为工作室成员、学员培训能力提升的历练性任务,工作室以团队协作的方式运行,这个团队以主持人为主导、以成员为主体、以学员为辅助。研训任务的指导,有七个时间节点较为关键节点:
关键节点1:成员、学员前置研修打基础。
关键节点2:成员团队训前研讨:本次主题研修“做什么、怎么做”。
关键节点3:学员小组研讨:如何进行主题研修:必须清楚自己作为工作室团队成员的职责,必须以教师培训者的身份听课,必须带着既定的问题认真倾听,必须牢记主题培训的团队运作特点。
关键节点4:返岗任务解读:“为什么、做什么、做出什么、怎么做、如何评、如何用”。
关键节点5:返岗研修:研修任务完成质量进行纠偏督导与研修任务限时完成。
关键节点6:成果发表:研修任务进行高层次发表(出版或者推广运用)角色认同和思想认识强化。
关键节点7:年度评估总结:从研修态度、研修绩效、团队组建、特色成果对成员、学员开展评估,深化大家教师教师兼职培训者的身份意识,以及岗位历练获得培训能力的认识,体会自我在工作室团队的获得感、价值感、荣誉感,深刻领会自己身为教师兼职培训者的责任和使命,让新学年的主题研修行为变得更加自觉,对研修成果质量要求更加精益求精。
4.活动管理:进行可视化管理,保障研修成果限时获得
工作室建设坚持主持人主导,并以可视化管理的三个抓手推进成员、学员成长的全程育人、全方位育人进程。
抓手一:“一页纸”安排与可视化进程标注强化成员、学员身份意识,不忘初心。
主持人在研修伊始把工作室的年度研修任务以“一页纸”方式进行安排,让工作室所有团队成员能够在“一分钟”之内熟知任务与要求。对于研修任务推进的进度,则通过鲜明标识进行标注和定期公示。此举措让大家随时强化身为工作室成员、学员的身份意识,唤醒大家成为教师兼职培训者的初心,自觉接受主持人督导和学段课程开发团队成员的监督,增强任务自觉性,严守工作室规矩,自觉做出表率,强化研修的积极性,努力提升自身的培训能力。示例如下:

未限时完成任务原因:1.设备未按时到位是送货方两次送货出现货品损坏,更换至第三次才验收合格,属于不可控的客观原因。2.成果实战辅导和出版未限时完成有两个原因,一是主持人生病住院,二是学段团队负责人在所负责任务解读与实施时与研发任务框架要求偏离较大,折腾较多。3.经费管理没有限时完成的原因是因为市教育局划拨的工作室专款10月份才到达学校账户。
抓手二:可视化的资源支持服务,化解成员、学员“拖延症”
基于成员、学员在完成研修任务过程中以任务重、难度大、时间紧等借口拖延任务完成时间的习惯,主持人采用提供可视化支持资源工具方式,让大家的研修任务完成有原则可守,有方法可循,有工具可用,有资源可享,从而消除研修任务完成的畏难心理,并因为主持人服务支持的及时、到位、贴心,感受到在工作室被尊重、被理解、被重视、被成就的自尊感,发自内心的产生不能拖延、不敢拖延、不会拖延等体验,自觉进行自我管理,高效率完成研修任务。成员、学员在任务完成过程中,主持人张老师针对性提供的基于设计思维制作的课程开发工具和基于智慧课堂的课程呈现技术,在帮助大家突破了课程开发瓶颈的同时,引领大家灵活运用工具和技术,创造性完成研修任务。示例如下:


抓手三:可视化成果提振成员、学员成为更好自己的信心
一方面,主持人坚持把过程指导成果通过工作室微信群、qq群进行提示性分享,在各学段团队之间营造了学、帮、超的研修氛围。
另一方面,阶段性研修成果以工作室简报方式进行固化,通过网络、快递方式报送成员、学员个人及所在市、县(区)、学校负责人,以看得到的研修成果,提振成员、学员深入研修的信心,以及相关部门负责人支持成员、学员深入研修的信心。

工作室成员、学员在自我成果、他人成果、团队成果共享的过程中,既看到“更好的自己”,也深刻反思自己的优势与差距,学会扬长补短。同时,可视化成果建设与运用的协同努力过程让成员、学员拥有同台竞技、相互比较的平台,激发起了大家为不落后的集体荣誉感,真正凝聚成荣辱与共的角质兼职培训者共同体,大家都倾力付出自己的智慧和行动的过程中,锤炼了成员、学员选择负责的优秀品质。
五、建设成效:经验可学 成果可用 名师可行
(一)经验可学
1.“核心主题”课程开发“五步骤”实施
工作室以“任务驱动”方式把成员团队按照学前、小学、初中、高中四个学段组建成“核心主题”课程开发团队,形成了独具特色的“核心主题”课程开发实施的一个着力点定向、二个支架保障、三阶段指导把关、四级磨课保质、五步逻辑引领的“五步骤”路径,如下图:

“五步骤”路径让以工作室主持人主导、成员主体、学员协助、协同方负责人支持的教师兼职培训者发展共同体建设聚焦 教师培训“核心主题”课程研发与实施的工作室建设活动实现了同向、同心、同行,也让教师主题培训的“核心主题”课程 “问题切入、理论释疑、方法支撑、案例验证、运用固化”独特结构被深入理解,“名师工作室+”中小学教师主题培训“帮助
2.“MASR”协同管理可视化实施
主持人基于“以终为始”的管理理念,把工作室基于核心任务完成的“MASR”协同管理这个复杂问题简单化为操作性极强的三层次行为。如图:

首先,主持人在研修伊始,把工作室的年度研修任务以“一页纸”方式进行安排,对研修任务推进的进度,则通过鲜明标识进行标注。其次,在工作室内部通过集中解读“一页纸”安排方式,对明晰主持人、成员、学员的职责,并对职责履行实行“室内自治”。最后,把“室内自治”需要“MASR”协作的需求进行分类对接,“MA”以活动请示方式对接,“MS”通过活动通知、活动邀请方式对接,“MR”通过需求协议方式对接。此举措让“MASR”强化了身为工作室教师专业共同体建设协同伙伴的身份意识,唤醒大家建设教师专业共同体的初心,自觉接受主持人督导,增强任务自觉性,严守工作室规矩,自觉履行职责。
3.“TMS共同体”建设“任务驱动”
工作室教师兼职培训者“TMS共同体”建设在工作室“核心主题”课程建设与实施的“MASR” 协同管理过程中实现,建设过程是一个任务驱动的过程。驱动“TMS共同体”的研修任务,实际上就是“核心主题”课程培育任务的“化整为零”。任务质量与“TS”引领辅助的专业度和“MS”督导融合的深度紧密相关。如图:

主持人把工作室“TMS共同体”建设的成果任务化解为8各阶段的分任务,分层次分阶段解决问题,逐一突破以实现任务成果。
①需求调研:主要由主持人负责,解决问题梳理、主题提炼、成果预设问题。
②前置学习:主要由团队成员完成主持人提供的资料研习和问题思考,对预设主题及成果意图有初步理解。
③成员研讨:指主持人组织工作室成员在前置学习基础上,围绕预设主题及成果进行研讨,并撰写出成果主题课程简介,深入理解研修任务,明确“核心主题”课程建设“为什么、做什么、做出什么、怎么做、如何评、如何用”问题。
④小组研讨:主要由工作室成员召集自己的团队学员,在前置学习、主题成果简介基础上,解读研修任务,通过协商的方式组织学员认领主题课程的专题任务,把顶层设计的主题课程开发任务“主题课程评估指标”作为课程研发质量的标杆,把“规矩”定在行动之前,引领团队学员理解主题任务,明晰任务完的支持条件获得途径,以及集中培训期间的听课要求。
⑤集中培训:工作室以主持人研修主题,采用专题讲座、现场示范、互动交流的集中培训方式,对团队成员进行确定主题任务理论引领、方法支持、技术技术支撑和行为示范,为大家为大家任务完成提供学用对路、切实可行的运行方式和经验引导。
⑥返岗研修:团队成员依据主题课程简介任务要求进行自主研修,主持人通过网络、电话、视屏等信息技术手段和现场指导方式,对所有团队的成员、学员的研修任务完成质量进行纠偏与修订,督导研修任务限时完成。
⑦评估总结:主持人一方面组织专家团队,依据“核心主题”课程质量评估指标,对工作室团队完成的研修任务进行评估,另一方面组织成员团队分析专家意见,总结自我得失,修正任务成果。
⑧发表成果:主持人依据成果质量,以培训精品课程、培训精品项目、研究论文、教材、专著等形式组织工作室成果发表,传播成果经验,深化团队成员教师兼职培训者的身份意识,提振“TMS共同体”获得感、价值感、荣誉感。
(二)成果可用
在两年时间里,工作室公开出版的5部专著,分别是《幼儿教师的四个好习惯》、《初中教师的四个好习惯》、《初中教师的四个好习惯》、《高中教师的四个好习惯》、《守本寻路 不负名师》;基于教材开发了针对中小学教师兼职培训者、学前、小学、初中、高中教师全员培训的四个系列20余个“核心主题”课程100余个专题课程。迄今为止,主持人、成员团队通过“名师工作室+”模式,运用所开发的“核心主题”精品课程实施的教师全员培训,已累计达6000余人次。
(三)名师可行
一年建设工作结束后,工作室因为建设成效突出被曲靖市教体局评为优秀工作室,3名成员获得市级名师荣誉称号。学前、小学、初中、高中四个团队的教育情怀、管理能力、传播能力在工作室平台得以深度挖掘,在组建培训者团队、开发教师培训“核心主题”课程、组织基于所开发的“核心主题”课程实施区域教师全员培训等工作中,均能够独当一面,且通过引进、委托、合作方式推广工作室“核心主题”中小学教师精品项目,引领市县(区)教师发展中心、名师工作室实施主题培训。
面对曲靖市培训者研修工作室建设目标超前实现的可喜局面,主持人张老师并没有如释重负的感觉,她认为,守住根本,坚定路线,持之以恒的走在工作室建设“修己达人 独具匠心”的路上,为的就是不辜负大家“建成中小学教师兼职培训者共同体”的期望。无论是“MASR”协同管理的“可视化”,还是“TMS共同体”建设“一体化” 的“五步骤”,都是为了让工作室建设行动不偏向、不走样、不折腾,出更多、更好的成果,让工作室成员、学员成长为教师兼职培训者的道路上,把他们‘扶上马,送一程’,让他们‘强筋健骨’,且会‘自我造血’,从而推动基于名师工作室‘骨干引领全员’的教师培训机制由浅层向深度转型,以实现示范、引领、辐射效益的最优化、最大化,凸显名师工作室为“民师”实践加油、为“明师”学习搭台、为“鸣师”物化充电、为“名师”辐射快递的独特功能。


